华农首页
设为首页
加入收藏
成人教育授课平台
成人学历教育登录
成教毕业论文查重
[an error occurred while processing this directive]
登录
成人教育授课平台
成人学历教育登录
成教毕业论文查重
导航
首页
学院概况
学院简介
现任领导
机构设置
交通指南
联系方式
党建工作
组织机构
工作动态
成人教育
招生信息
全部招生专业
校本部招生专业
专业介绍
报考须知
录取照顾政策
自学考试
专业介绍
招生信息
合作机构
资料下载
非学历培训
中心简介
培训动态
培训专题
校园设施
自考脱产助学及技能培训项目
信息公开
规章制度
工作总结及计划
收费标准
合作机构
证书样式
继教质量提升工程
自学考试
专业介绍
招生信息
合作机构
资料下载
专业介绍
当前位置:
首页
自学考试
专业介绍
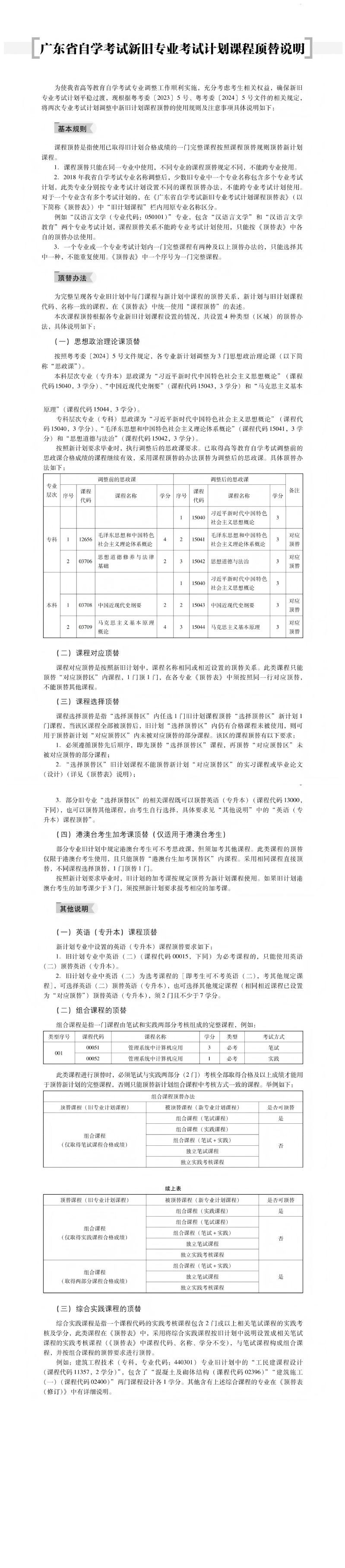
华南农业大学高等教育自学考试新旧专业考试计划课程顶替表